信息公告
米兰平台 -> 信息公告 -> 正文
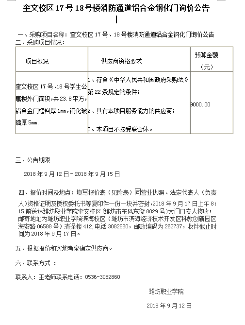
奎文校区17号18号楼消防通道铝合金钢化门询价公告
米兰平台:2018年09月12日 15:36 点击次数:

 

地址

滨海校址:山东省潍坊市滨海经济技术开发区央子街道汉江东一街02999号

奎文校址:山东省潍坊市东风东街8029号

邮编

滨海校区:262737

奎文校区:261041

联系我们

值班电话:0536-3083601

招生电话:0536-8527126   8218945  3083621

微信公众号

微信视频号

潍职团委

版权所有 2024 ©米兰(中国)一站式服务平台  鲁ICP备05019673号   鲁公网安备37070502000162号